设为首页
联系我们
网站首页
单位简介
实验室简介
学术委员会
组织结构
现任领导
研究方向与内容
科研成果
科研项目
论文
专著
专利
获奖
应用研究成果
人才队伍
人才概况
科研团队
创新领军人才
平台建设
创新平台
研究基地
合作交流
横向合作
学术活动
学术交流
科研管理
规章制度
大型仪器设备
测试平台
资源与信息
开放课题
通知公告
2024年第二批开放课题指...
工业排放气国家重点实验...
我院获中国农业生态环境...
我院获评省级行业思想政...
工业排放气综合利用国家...
关于征集2017年度青年科...
高价值专利培育系列讲座...
联系方式
邮 箱:
xiaohm@swrchem.com
地 址:成都市
机场路87号
传 真:028-85964616
电 话:028-85965643
028-85964941
平台链接
友情链接
国家科学技术部
国家财政部
国家发展改革委员会
国家知识产权局
中国中化控股有限责任公司
低碳化学与化工
应用研究成果
您现在所在位置:
网站首页
>
科研成果
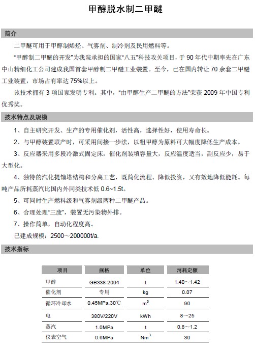
甲醇脱水制二甲醚
来源: 作者: 时间:2015-10-04 09:51:00